LaTeX templates — International Languages
Recent

Template de relatório utilizado em Circuitos Elétricos 2

Esta es una plantilla simple para crear un articulo LaTeX en español, con algunos comandos que se usarán frecuentemente para hacer tareas de la licenciatura en Física.

SJTU Beamer theme - minimal work set on SJTU VI. Do not use it for commercial purposes. https://github.com/LogCreative/SJTUBeamermin

Ekonomsko-poslovna fakulteta, Univerza v Mariboru - predloga zaključnega dela, UM EPF

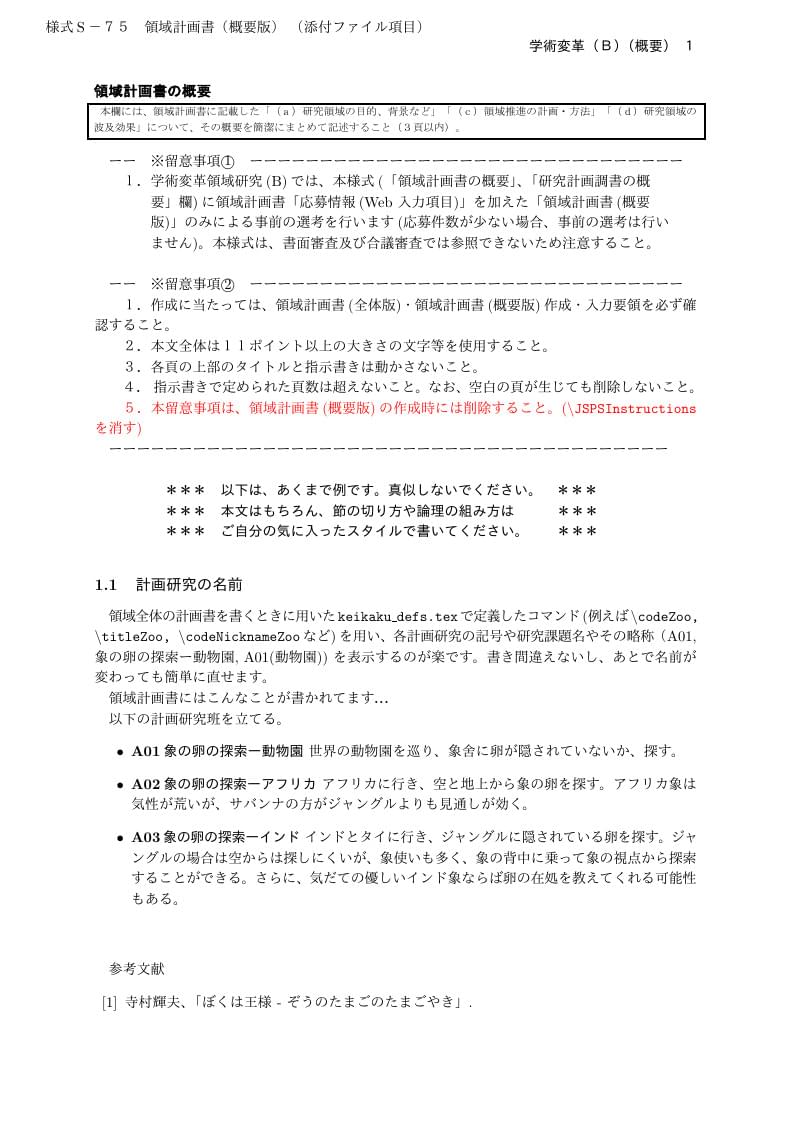
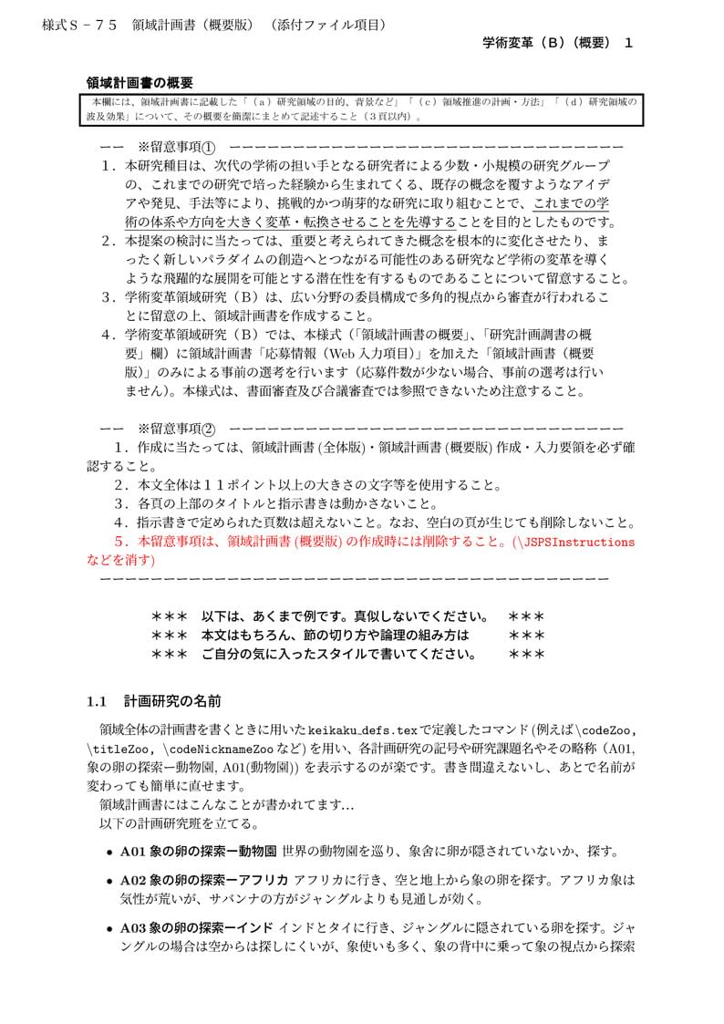
山中 卓 (大阪大学 大学院理学研究科 物理学専攻)先生が作成された科研費LaTeXを、坂東 慶太 (名古屋学院大学) が了承を得てテンプレート登録しています。 詳細はこちら↓をご確認ください。 http://osksn2.hep.sci.osaka-u.ac.jp/~taku/kakenhiLaTeX/

Copie Latex de la page de garde de thèse Université Lyon 1. D'après modèle word disponible ici. Différences avec le modèle Word : - Famille de police (sérif) - Espacements verticaux et tailles de police pas exactement identiques. Pour contribuer à l'améliorer : https://github.com/arn-all/Page-de-garde-These-Lyon-1 L'utilisation de la page de garde du manuscrit est obligatoire pour toutes les thèses y compris les thèses en cotutelle où le logo de l'établissement étranger pourra être ajouté. Aucun autre logo ne doit apparaître sur la page de garde (laboratoire, entreprise, organisme financeur, etc.).

Modelo de Trabalho de Conclusão de Curso (TCC1 e TCC2) utilizado para os cursos de graduação da Universidade Federal da Fronteira Sul (UFFS).

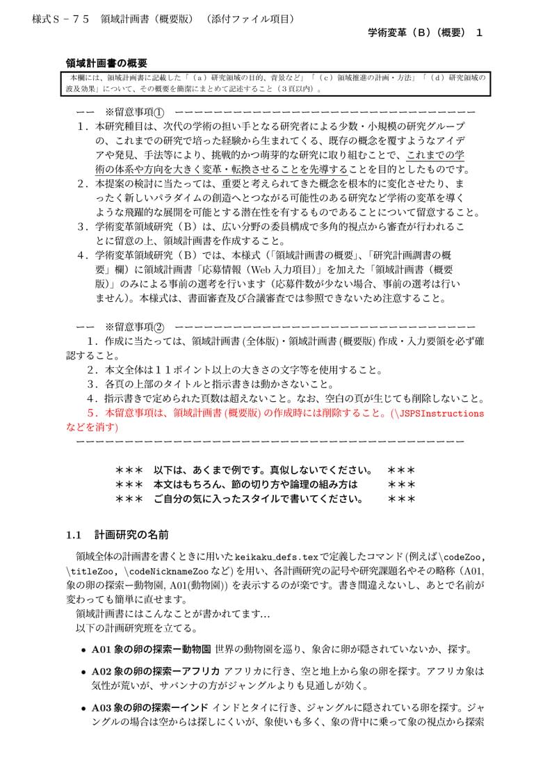
山中 卓 (大阪大学 大学院理学研究科 物理学専攻)先生が作成された科研費LaTeXを、坂東 慶太 (名古屋学院大学) が了承を得てテンプレート登録しています。 詳細はこちら↓をご確認ください。 http://osksn2.hep.sci.osaka-u.ac.jp/~taku/kakenhiLaTeX/

Modelo seguindo as normas ABNT para Dissertação e Tese em Engenharia Elétrica na Universidade Presbiteriana Mackenzie.
\begin
Discover why over 20 million people worldwide trust Overleaf with their work.