LaTeX templates and examples — Chinese
Recent

Updated WHU bachelor thesis version to match the 2024 requirements

使用LaTeX编写,适用于山东大学实验报告的撰写。

把路何求大佬做的宁波大学毕业论文latex文稿移植到了oeverleaf一份,方便大家使用和预览效果 https://gitee.com/luheqiu/nbuthesis-eecs-latex

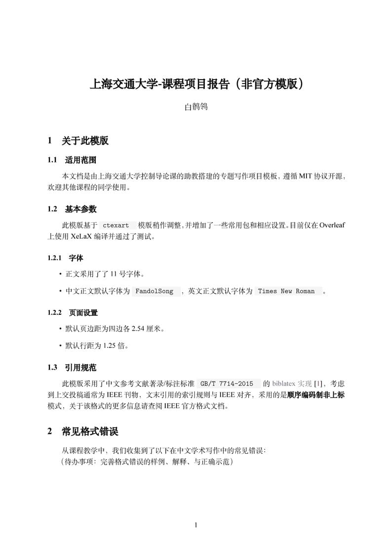
上海交通大学 非官方的日常课程报告模版(Beta)

非官方的四川大学实验报告,适用于生命科学学院的实验课程

浙江工业大学 课程报告模版 ZJUT Report template

Presentation/Beamer template for the University of Science and Technology in China (中国科学技术大学, USTC). This template is modified from the USTC public templates and is suitable for both 16:9 and 4:3 aspect ratios. Details in https://github.com/ustctug/ustcbeamer.

这是南京师范大学研究生毕业论文模板的参考格式,按照论文格式规范进行编写的latex模板,可能会存在错误,请自行使用。

A simplified Chinese version of https://github.com/sb2nov/resume
\begin
Discover why over 20 million people worldwide trust Overleaf with their work.