LaTeX templates and examples — Chinese
Recent

湖南大学课程论文LaTeX模板(非官方),GitHub项目链接:https://github.com/zcyeee/HNU_LaTeX_Template。

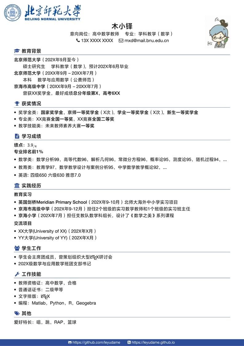
BNU中文LaTeX简历模板

(XELETEX编译,overleaf)

研一期间做空间仪器总体设计大作业时写的模板,因为老师要求用中山大学学报的格式写。在overleaf上没有发现类似的模板,自己做了一份供未来的师弟师妹们使用(如果老师作业要求没有变的话)。 有问题可以联系微信:taotaozsky

BFA硕士课程论文模板(非官方) BFA_MasterCourse_Paper_Template; Beijing Film Academy

BFA硕士论文模板 (非官方); BFA_Master_Thesis_Template; Beijing Film Academy

BFA本科毕业论文模板 (非官方); BFA_Undergraduate_Thesis_Template; Beijing Film Academy

用人大模板改的中国原子能科学研究院报告模板,可用于期末论文,课堂笔记等等

Beamer template for Shanghai Jiao Tong University https://github.com/sjtug/SJTUBeamer
\begin
Discover why over 20 million people worldwide trust Overleaf with their work.