overleaf template galleryLaTeX templates — Recent
LaTeX templates for journal articles, academic papers, CVs and résumés, presentations, and more.

This is an attempt at a D&D 5e LaTeX template. The color scheme is close to the original source books, as are the fonts. The fonts chosen are included by default in TeX Live. Downloaded from https://github.com/rpgtex/DND-5e-LaTeX-Template on Feb 5, 2020 License: The MIT License (MIT)

Flag of the Democratic People's Republic of Korea

Unofficial Beamer Template of ULB. Feel free to use, modify, custom, share. If any remark or question please contact me at fayt.casimir@gmail.com Enjoy !

Dit bestand zorgt voor algemene (layout)definities, en groepeert de afzonderlijke LaTeX-files tot een geheel. "Er is ook een template beschikbaar dat gebruikt wordt bij de vakgroep Informatietechnologie." (Downloaded from LaTeX templates en logo's)

A LaTeX syllabus template, consisting of common points such as course description, objectives and grade distribution. Created by Brian Hall, Champlain College. This template was originally published on ShareLaTeX and moved to Overleaf in October 2019.

A LaTeX template that can be used for mathematics homework/assignments problem or solution sheets, showing scratch work and/or working steps.

Template for CinC

I made this for my Digital logic design class

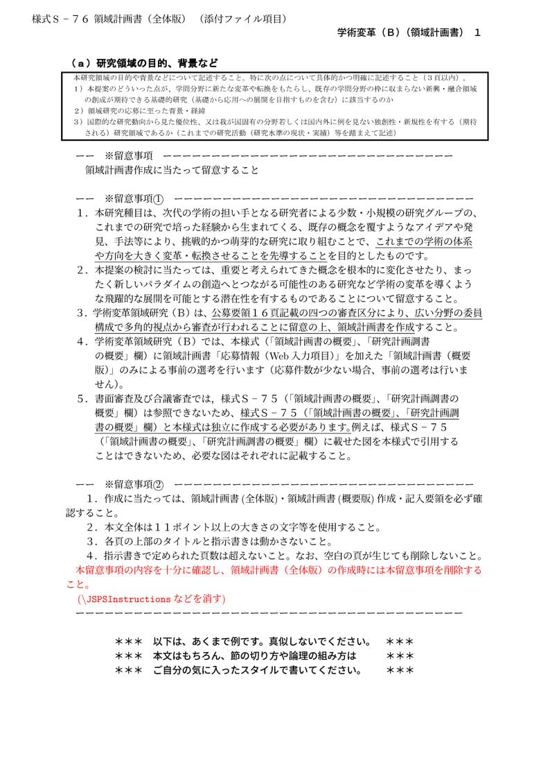
山中 卓 (大阪大学 大学院理学研究科 物理学専攻)先生が作成された科研費LaTeXを、坂東 慶太 (名古屋学院大学) が了承を得てテンプレート登録しています。 詳細はこちら↓をご確認ください。 http://osksn2.hep.sci.osaka-u.ac.jp/~taku/kakenhiLaTeX/
\begin
Discover why over 25 million people worldwide trust Overleaf with their work.