overleaf template galleryLaTeX templates and examples — Recent
Discover LaTeX templates and examples to help with everything from writing a journal article to using a specific LaTeX package.

Modelo de Apresentação de Trabalho Monográfico Acadêmico Template v2.5 por Francisco Reinaldo (https://orcid.org/0000-0001-6161-6755) (http://lattes.cnpq.br/7401534350061823) Adaptado da versão 1, em aula, de: Rodrigo de Moraes Agradecimentos a Overleaf pela oportunidade Curso de Licenciatura em Informática

A very basic template for math homework.

This template is aimed to be used for articles written in French and submitted to the Journal of Interdisciplinary Methodologies and Issues in Science (JIMIS).

extremely slim Latex resume template

Template utilizado no evento SEI/SICITE 2023 [seisicite.com.br]. Este template é específico para submissão de trabalhos do SEI.

Gabrielli Laurindo Curriculum Created with the Medium Length Professional CV template

Exercises sheet for high school students in Skoura-Boulmane , Morocco

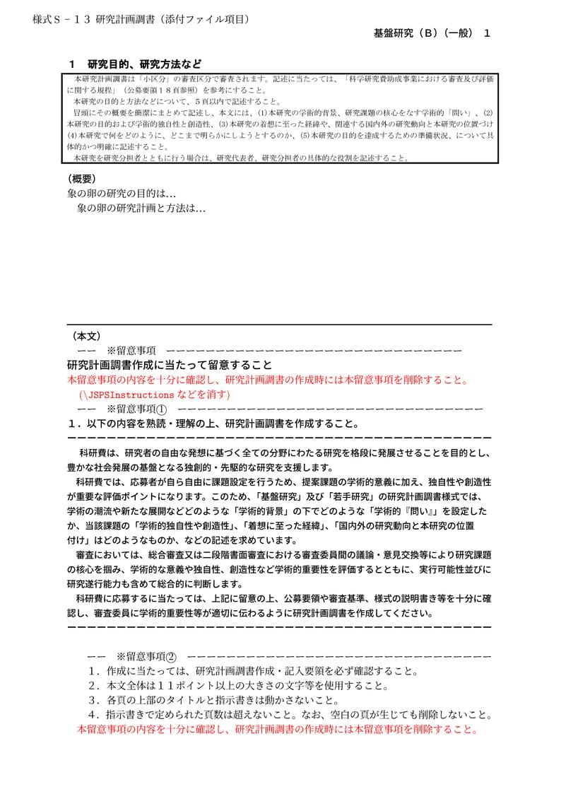
山中 卓 (大阪大学 大学院理学研究科 物理学専攻)先生が作成された科研費LaTeXを、坂東 慶太 (名古屋学院大学) が了承を得てテンプレート登録しています。 詳細はこちら↓をご確認ください。 http://osksn2.hep.sci.osaka-u.ac.jp/~taku/kakenhiLaTeX/

Minería de datos con Weka para la predicción del precio de automóviles de segunda mano
\begin
Discover why over 25 million people worldwide trust Overleaf with their work.