overleaf template galleryLaTeX templates and examples — Recent
Discover LaTeX templates and examples to help with everything from writing a journal article to using a specific LaTeX package.

Beamer presentation template of Federal Institute of Santa Catarina, Brazil. This template was originally published on ShareLaTeX and subsequently moved to Overleaf in December 2019.

Flag of Bangladesh created with dimensions and color information retrieved from Wikipedia

DSA Project Report

отчеты по ГОСТу для ИМЧ РАН

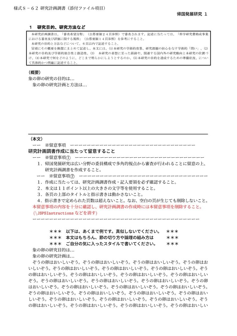
山中 卓 (大阪大学 大学院理学研究科 物理学専攻)先生が作成された科研費LaTeXを、坂東 慶太 (名古屋学院大学) が了承を得てテンプレート登録しています。 詳細はこちら↓をご確認ください。 http://osksn2.hep.sci.osaka-u.ac.jp/~taku/kakenhiLaTeX/

Beamer template created by Thomas Jansson, utilizing University of Copenhagen (Københavns Universitet, KU) logo. This template was originally published on ShareLaTeX and subsequently moved to Overleaf in December 2019.

template for homework1

HYposter is a beamerposter style for LaTeX posters created at the University of Helsinki . This template was originally published on ShareLaTeX and subsequently moved to Overleaf in December 2019.

Beamer theme created by Marco Barisione. This template was originally published on ShareLaTeX and subsequently moved to Overleaf in December 2019.
\begin
Discover why over 25 million people worldwide trust Overleaf with their work.