overleaf template galleryLaTeX templates — Recent
LaTeX templates for journal articles, academic papers, CVs and résumés, presentations, and more.

ykさんが https://github.com/yk-lab/ipsj_national_convention_template で公開されている情報処理学会 全国大会用テンプレートを,Overleafで利用できるように微調整したものです.情報処理学会の公式なテンプレートではありませんので,ご注意ください.情報処理学会の公式な原稿作成要領は https://www.ipsj.or.jp/event/taikai/85/manuscript.html をご覧ください(リンク先は第85回のものです).

Motivatiebrief - template

Generates a Minkowski spacetime diagram with a given grid spacing, grid cell count, and velocity as a proportion of c.

Gabarit pour des lettres IPGP avec les nouveaux logos de 2022

Doing research and not getting lost in the nitty gritty details or becoming a master procrastinator can be hard sometimes. A research diary or journal, which helps you documenting your progress, feelings and learnings, can have a big impact on your research success. After reading a lot about journaling during a PhD I went about searching for a clean and simple latex template that would help me to get started. However, I only found either classic lab reports or overly complicated solutions. Thus, I set up my own document that provides a basic structure for doing daily journaling and also assists with reviewing one's progress on a weekly basis. This template is as easy as it gets. This is the whole purpose of this template - to facilitate your setup of your own research diary! How to contribute: If you wish to contribute to this repository - e.g. adding new languages or making this rudimentary template a bit more fancy -, you are welcome to do so! Just fork the repository (https://github.com/SimonHashtag/research_diary_latex_template) and propose your changes via a pull request. Please add sufficient documentation so that the changes are traceable and understandable.

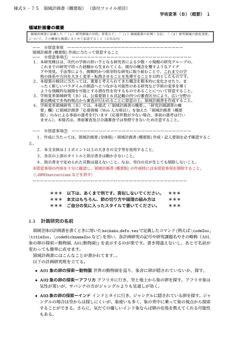
山中 卓 (大阪大学 大学院理学研究科 物理学専攻)先生が作成された科研費LaTeXを、坂東 慶太 (名古屋学院大学) が了承を得てテンプレート登録しています。 詳細はこちら↓をご確認ください。 http://osksn2.hep.sci.osaka-u.ac.jp/~taku/kakenhiLaTeX/

山中 卓 (大阪大学 大学院理学研究科 物理学専攻)先生が作成された科研費LaTeXを、坂東 慶太 (名古屋学院大学) が了承を得てテンプレート登録しています。 詳細はこちら↓をご確認ください。 http://osksn2.hep.sci.osaka-u.ac.jp/~taku/kakenhiLaTeX/

Modelo de Plano de Trabalho para Editais de Seleção do PPGSE

A simple, easy-to-edit cover letter template. Just replace the contents of body.tex and info.tex, and provide a signature as sig.png.
\begin
Discover why over 25 million people worldwide trust Overleaf with their work.