overleaf template galleryLaTeX templates — Recent
LaTeX templates for journal articles, academic papers, CVs and résumés, presentations, and more.

A clean LaTeX resume template for software developers optimized for ATS scanners.

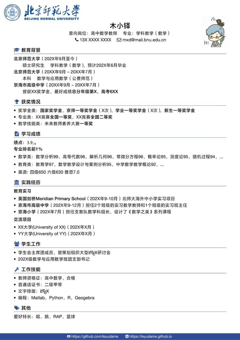
BNU中文LaTeX简历模板

Template de tese ou dissertação do Instituto de Física da Universidade Federal do Rio de Janeiro. Disponível em: (https://www.if.ufrj.br/wp-content/uploads/2019/02/Modelo_Teses_Disserta%C3%A7%C3%B5es_IF-UFRJ.rar), link do site do IF-UFRJ (https://pos.if.ufrj.br/pt/), e adaptado por Arthur Luna da Fonseca.

Simple Article Template for Chinese and English Writing

Jake's Resume alternative for students https://github.com/mattyHerzig/mattys_resume

(XELETEX编译,overleaf)

Template Dissertacao Mestrado PPGI

國立中山大學碩士論文模板 Nsysu master degree thesis template GitHub link with docker latex environment: https://github.com/dan3455527/nsysu-latex-template/ **acknowledgement** optimize from: https://github.com/hasanabs/nsysu-thesis-latex-template

山中 卓 (KEK、元大阪大学)が作成された科研費LaTeXを、坂東 慶太 (名古屋学院大学) が了承を得てテンプレート登録しています。 詳細はこちら↓をご確認ください。 http://osksn2.hep.sci.osaka-u.ac.jp/~taku/kakenhiLaTeX/
\begin
Discover why over 20 million people worldwide trust Overleaf with their work.