overleaf template galleryLaTeX templates — Recent
LaTeX templates for journal articles, academic papers, CVs and résumés, presentations, and more.

This is a thesis template for the Master's/Doctoral program at Ankara Ostim Technical University, Institute of Science. Official university or department webpage containing the guidelines: https://fbe.ostimteknik.edu.tr/en/tez-yazm-sablonu

Bu, Ankara Ostim Teknik Üniversitesi, Fen Bilimleri Enstitüsü'ndeki Yüksek Lisans/Doktora programı için bir tez şablonudur. Official university or department webpage containing the guidelines: https://fbe.ostimteknik.edu.tr/tez-yazm-sablonu

LaTeX template for the Coleção Estudos Cariocas - Carioca Studies Collection in English.

Modelo de artículo para la Coleção Estudos Cariocas - Colección Estudios Cariocas en Español.

Modelo de Artigo para a Coleção Estudos Cariocas em português.

This template is for master's theses or doctoral dissertations at Chung-Ang University. This is based on the official guidelines from the source [1] below on the Chung-Ang University webpage. While it was created based on the Department of Economics in the Graduate School at Chung-Ang University, please feel free to modify it to suit your specific circumstances. Source [1]: https://graduate.cau.ac.kr/graduate/bachelors-guide/dissertation-review.do

NMJ has endeavoured to publish original research papers of the highest quality and of general interest, covering a broad range of pure mathematics. Papers must be written in English, French, or German. This template contains instructions for authors planning to submit a paper to Nagoya Mathematical Journal. You can use it in Overleaf to write and collaborate online in LaTeX. Once your article is complete, you can submit directly to NMJ using the ‘Submit to journal’ option in the Overleaf editor. For more information on how to write in LaTeX using Overleaf, see this video tutorial, or contact the journal for more information on submissions.

日本バーチャルリアリティ学会 ハプティクス研究委員会 第36回研究会用テンプレート https://sighaptics.vrsj.org/

An article template for the Czechoslovak TeX Users Group (CSTUG) Bulletin.
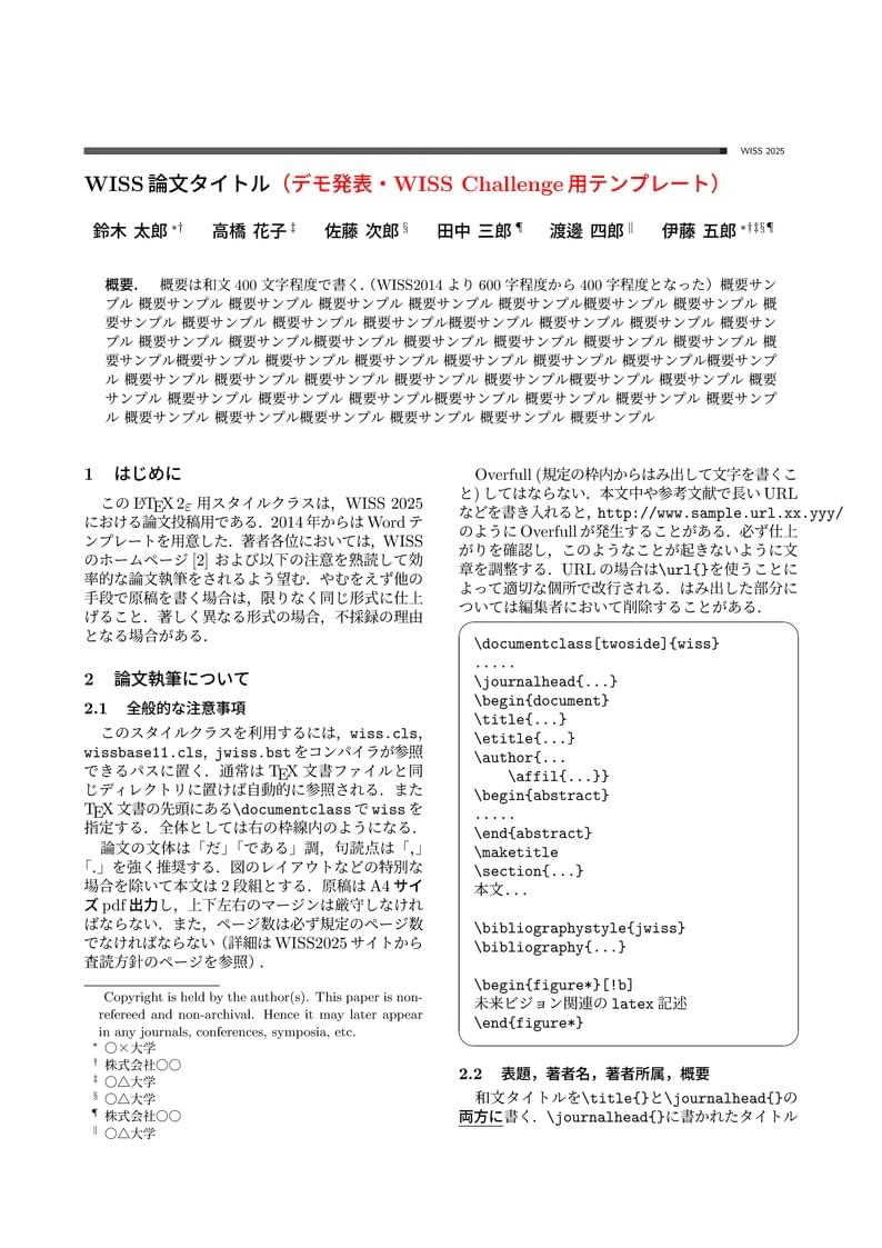
\begin
Discover why over 25 million people worldwide trust Overleaf with their work.