overleaf template galleryLaTeX templates — Recent
LaTeX templates for journal articles, academic papers, CVs and résumés, presentations, and more.

This template can be used to submit review responses during journal submission. Normally a journal publishing process contains multiple rounds of reviews. The responses to the reviewer comments can be written using this template in a formal and professional manner. Each and every reviewer comment can be addressed separately and clearly with this template.

Personal resume of Shriram Jadhav reflecting 3 years of experience in the network domain.

Nanyang Technological University - Qualification Examination report template A modified version of Harvard thesis template Updated v.1.1 26/August/2014 (Written by Ali Qasim - eng.amq@gmail.com)

A template for design project reports in MCHE201: Introduction to Mechanical Design at the University of Louisiana at Lafayette. For more information on the class, see: http://www.ucs.louisiana.edu/~jev9637/MCHE201.html

Abstract template for submissions for the 2021 Around-the-Clock Around-the-Globe Magnetics Conference. Based on the IEEE Transactions on Magnetics Format

This is a template for Howard University Dissertation/Thesis documents. Revision 1 which adds some corrections to the format to match the HU style guide. Made some updates to the formatting to better align with the HU Style Guide

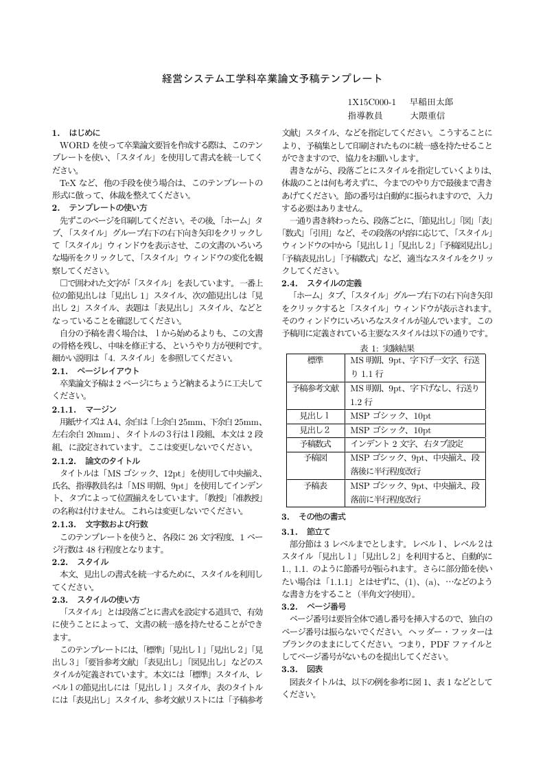
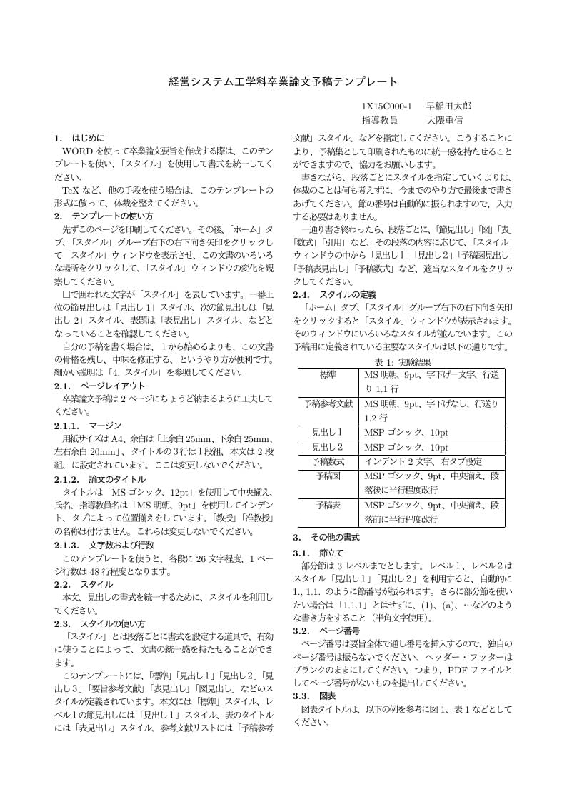
経営システム工学科卒業論文予稿テンプレート

Template para teses e dissertações da Universidade Federal de Santa Catarina (UFSC) no formato A4 utilizando a classe abntex2.

This designer CV template uses colour and style to create a memorable and distinctive layout. It's pre-loaded in Overleaf so you can start editing online instantly, and download a PDF version when you've finished. It was created by Frits of howtotex.com, after he had many requests to help create a stylish and professional CV in LaTeX. Try it for yourself - click above and create your new CV for free today! If you're new to LaTeX, checkout our free online introduction to LaTeX course for more hints on writing and editing in LaTeX.
\begin
Discover why over 25 million people worldwide trust Overleaf with their work.