overleaf template galleryLaTeX templates — Recent
LaTeX templates for journal articles, academic papers, CVs and résumés, presentations, and more.

Modelo de Tese/Dissertação para o Programa de Pós-Graduação em Demografia da UNICAMP.

Washington State University dissertation or thesis template. The template was shared to me by Svetlana Lockwood.

Template for master's theses written at the Department of Geosciences at the University of Oslo. Useful tips for large documents: https://github.com/martinhelso/Introduction-to-LaTeX/blob/master/large-documents.md

This template does not comply with the design manual at the University of Oslo from 2022. Template for article based Ph.D. theses written at the University of Oslo More information can be found here. Questions can be directed to latexguru@ub.uio.no.

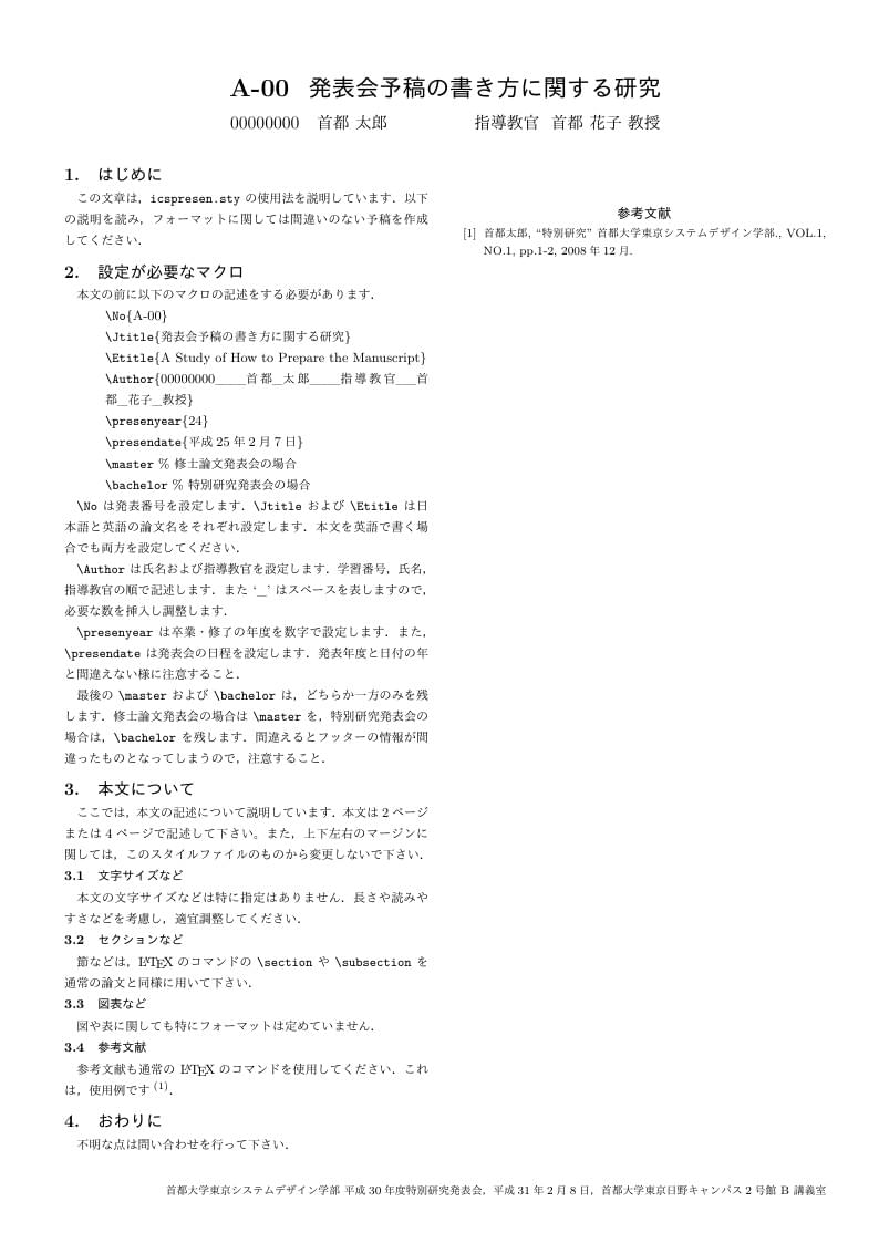
首都大学東京システムデザイン学部情報通信システムコース卒論用テンプレート Faculty of Tokyo System Design, Tokyo Metropolitan University Information and Communication System Course Graduation Template

Unofficial LaTeX template based on the official MS Word file produced by the ANR for the 2022-23 funding campaign.

Diese Postervorlage kann zur Erstellung von Konferenzpostern im A0-Format für Posterpräsentationen benutzt werden. Die Vorlage enthält beispielhafte Aufzählungen, Gleichungen, Abbildungen, Tabellen, Zitate, einen QR-Code zum direkten Online-Zugriff und ein kurzes Literaturverzeichnis. Die Vorlage wurde am Lehrstuhl für Elektromagnetische Verträglichkeit am Institut für Medizintechnik entwickelt.

This poster template can be used to prepare conference posters in A0 format for poster presentations. The template contains exemplary itemizations, equations, figures, tables, citations, a QR code for direct download and a short list of references. The template has been developed at the Chair for Electromagnetic Compatibility at the Institute of Medical Engineering.

50 quadratische Gleichungen werden automatisch erzeugt. So geht's: Wenn rechts die Vorschau erscheint, oben PDF anklicken. 50 quadratic equations will be created automatically. Please wait until you see the preview. Then click on PDF to save the file.
\begin
Discover why over 25 million people worldwide trust Overleaf with their work.