overleaf template galleryLaTeX templates and examples — Recent
Discover LaTeX templates and examples to help with everything from writing a journal article to using a specific LaTeX package.

Template for ENASE 2017—Conference on Evaluating Novel Approaches to Software Engineering. Source and guidelines: http://www.enase.org/Templates.aspx. This template was originally published on ShareLaTeX and subsequently moved to Overleaf in November 2019.

Software requirement specification document based on IEEE format and adjusted for MSA University faculty of CS

A simple template for a flexagon to print and have fun with.

After the fixture was sealed within the bell jar, the Margherita 2 underwent bakeout and a test seal on a one-inch tile. Following this small success, a larger project of sealing a larger tile during cesiation launched in the final week of the author's summer in the LAPPD Lab. Central to the ability to control these processes is the ability to monitor temperatures, pressures, and RGA plots as well as adjust heating inputs accurately and timely. This report documents the heating procedures, basic sealing cycle, and plotting past events or in real-time with the Margherita 2 infrastructure.

重庆大学计算组成原理系列实验报告模板

Poemas del barroco

This template has been designed for the preparation of abstracts for the Tbilisi Analysis and PDE workshops (TAPDE), which are organized by the Mathematical Institute of the University of Georgia in Tbilisi.

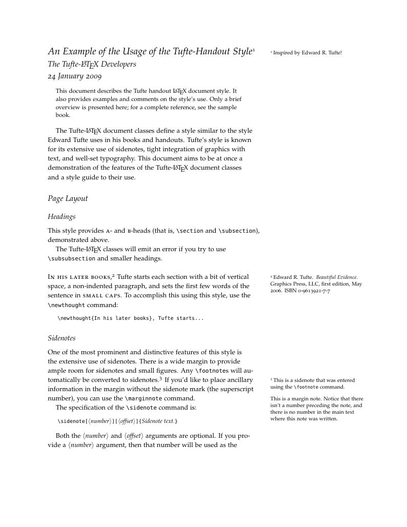
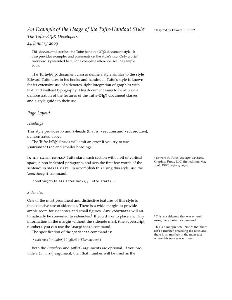
This handout template is developed by the Tufte-LaTeX Developers, designed to produce handouts according to the style of Edward R. Tufte. This style is characterized by narrow main-text column and wide right margin (containing references, notes, table and figure captions, even small figures), giving the light, clean, and elegant look. For further information, see https://tufte-latex.github.io/tufte-latex/. This template was originally published on ShareLaTeX and subsequently moved to Overleaf in October 2019.

Plantilla modificada de: https://www.overleaf.com/latex/templates/tesis-monografia-ecci/dkgqxytwknbd
\begin
Discover why over 25 million people worldwide trust Overleaf with their work.