overleaf template galleryLaTeX templates and examples — Recent
Discover LaTeX templates and examples to help with everything from writing a journal article to using a specific LaTeX package.

My cv. Created with the Twenty Seconds CV template.

Consta del formato de entrega de actas de reuniones para un proyecto particular.

Template for the the final project of the course.

This is the LaTeX style for journal paper submissions to Computación y Sistemas.

ci thesis template

QHE report tempate for Nano3 course at Copenhagen University.

Deedy - One Page Two Column Resume LaTeX Template Version 1.1 (30/4/2014) Original author: Debarghya Das (http://debarghyadas.com) Original repository: https://github.com/deedydas/Deedy-Resume

Thesis template in latex

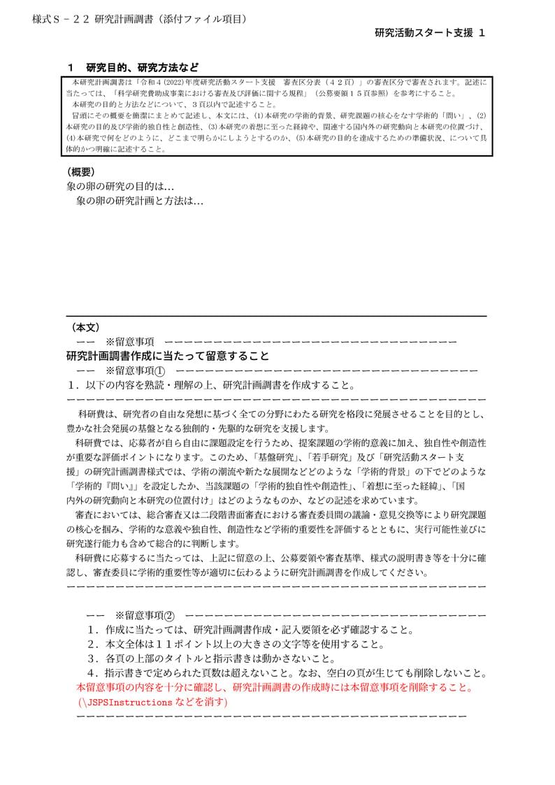
山中 卓 (大阪大学 大学院理学研究科 物理学専攻)先生が作成された科研費LaTeXを、坂東 慶太 (名古屋学院大学) が了承を得てテンプレート登録しています。 詳細はこちら↓をご確認ください。 http://osksn2.hep.sci.osaka-u.ac.jp/~taku/kakenhiLaTeX/
\begin
Discover why over 25 million people worldwide trust Overleaf with their work.