
経営システム工学科卒業論文予稿テンプレート
Author:
GK
Last Updated:
6년 전
License:
Creative Commons CC BY 4.0
Abstract:
経営システム工学科卒業論文予稿テンプレート

\begin
Discover why over 25 million people worldwide trust Overleaf with their work.

\begin
Discover why over 25 million people worldwide trust Overleaf with their work.
%% 経営システム工学科卒論テンプレート
%% 2019-11-20
%%
\documentclass[9pt,twocolumn]{jarticle}
\usepackage{amsmath}
\usepackage[dvipdfmx]{graphicx}
\usepackage{bm}
\usepackage{mgmt}
\newcommand{\seq}[1]{\mbox{\boldmath $#1 $}}
\newcommand{\argmax}{\mathop{\rm arg~max}\limits}
\newcommand{\argmin}{\mathop{\rm arg~min}\limits}
\begin{document}
\twocolumn[%
\begin{center}
%%%%%%%%%%%%%%%%%%%%%%%%%
% 題目 Title
%%%%%%%%%%%%%%%%%%%%%%%%%
{\bf \fontsize{12pt}{0pt}\selectfont 経営システム工学科卒業論文予稿テンプレート}\\
%%%%%%%%%%%%%%%%%%%%%%%%%
% 著者名 指導教員
%%%%%%%%%%%%%%%%%%%%%%%%%
\end{center}
\hspace*{114mm}1X15C000-1
\hspace*{4mm}早稲田太郎
\\
\hspace*{114mm}指導教員
\hspace*{10.5mm}大隈重信
\vspace*{1em}
]%
\mojiparline{27} % 一行あたり文字数の指定
\linesparpage{51}
\vspace{-1.4em}
\section{はじめに}
WORDを使って卒業論文要旨を作成する際は、このテンプレートを使い、「スタイル」を使用して書式を統一してください。
TeXなど、他の手段を使う場合は、このテンプレートの形式に倣って、体裁を整えてください。
\section{テンプレートの使い方}
先ずこのページを印刷してください。その後、「ホーム」タブ、「スタイル」グループ右下の右下向き矢印をクリックして「スタイル」ウィンドウを表示させ、この文書のいろいろな場所をクリックして、「スタイル」ウィンドウの変化を観察してください。
□で囲われた文字が「スタイル」を表しています。一番上位の節見出しは「見出し1」スタイル、次の節見出しは「見出し2」スタイル、表題は「表見出し」スタイル、などとなっていることを確認してください。
自分の予稿を書く場合は、1から始めるよりも、この文書の骨格を残し、中味を修正する、というやり方が便利です。細かい説明は「4. スタイル」を参照してください。
\subsection{ページレイアウト}
卒業論文予稿は2ページにちょうど納まるように工夫してください。
\subsubsection{マージン}
用紙サイズはA4、余白は「上余白25mm、下余白25mm、左右余白20mm」、タイトルの3行は1段組、本文は2段組、に設定されています。ここは変更しないでください。
\subsubsection{論文のタイトル}
タイトルは「MSゴシック、12pt」を使用して中央揃え、氏名、指導教員名は「MS明朝、9pt」を使用してインデント、タブによって位置揃えをしています。「教授」「准教授」の名称は付けません。これらは変更しないでください。
\subsubsection{文字数および行数}
このテンプレートを使うと、各段に26文字程度、1ページ行数は48行程度となります。
\subsection{スタイル}
本文、見出しの書式を統一するために、スタイルを利用してください。
\subsection{スタイルの使い方}
「スタイル」とは段落ごとに書式を設定する道具で、有効に使うことによって、文書の統一感を持たせることができます。
このテンプレートには、「標準」「見出し1」「見出し2」「見出し3」「要旨参考文献」「表見出し」「図見出し」などのスタイルが定義されています。本文には「標準」スタイル、レベル1の節見出しには「見出し1」スタイル、表のタイトルには「表見出し」スタイル、参考文献リストには「予稿参考文献」スタイル、などを指定してください。こうすることにより、予稿集として印刷されたものに統一感を持たせることができますので、協力をお願いします。
書きながら、段落ごとにスタイルを指定していくよりは、体裁のことは何も考えずに、今までのやり方で最後まで書きあげてください。節の番号は自動的に振られますので、入力する必要はありません。
一通り書き終わったら、段落ごとに、「節見出し」「図」「表」「数式」「引用」など、その段落の内容に応じて、「スタイル」ウィンドウの中から「見出し1」「見出し2」「予稿図見出し」「予稿表見出し」「予稿数式」など、適当なスタイルをクリックしてください。
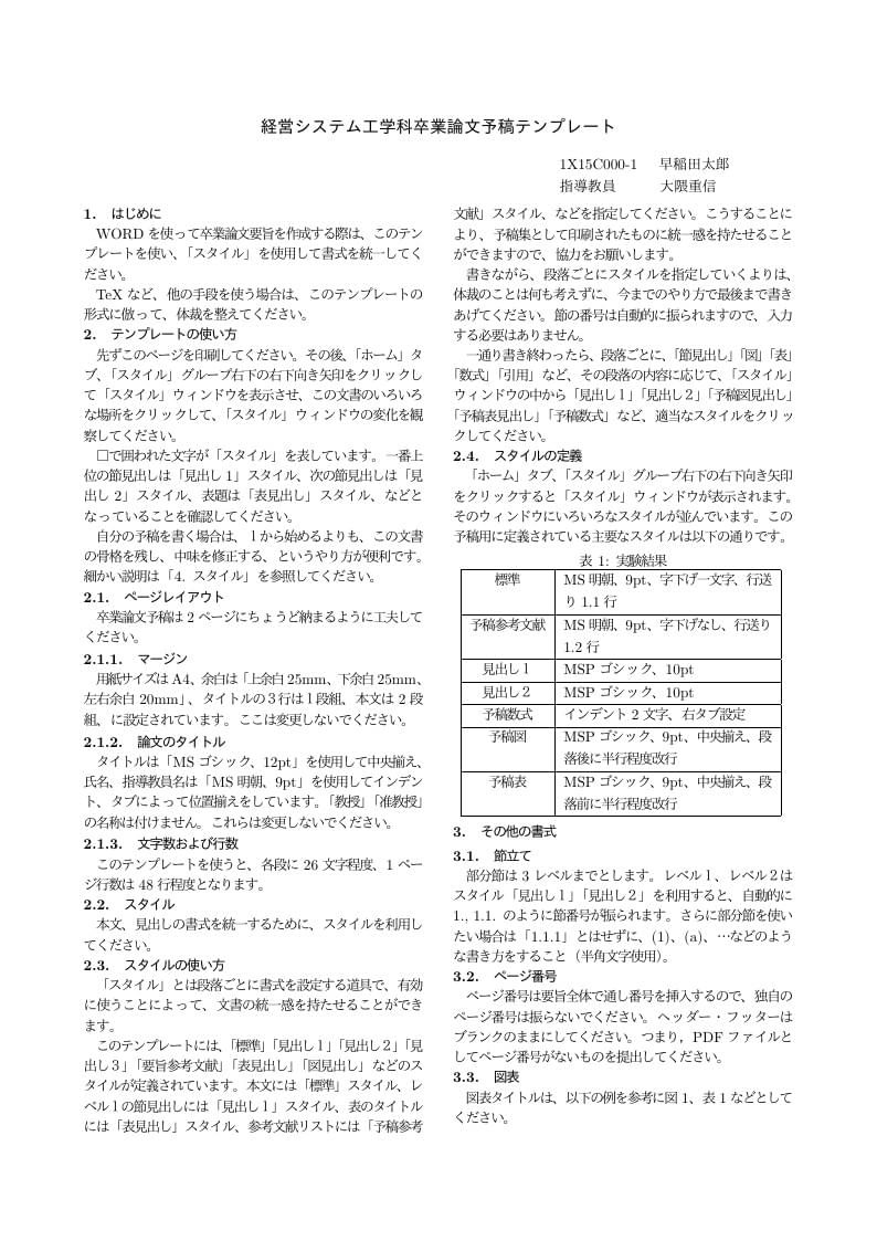
\subsection{スタイルの定義}
「ホーム」タブ、「スタイル」グループ右下の右下向き矢印をクリックすると「スタイル」ウィンドウが表示されます。そのウィンドウにいろいろなスタイルが並んでいます。この予稿用に定義されている主要なスタイルは以下の通りです。
\begin{table}[h]
\vspace{-1.5em}
\begin{center}
\caption{実験結果}
\label{tab:1}
\begin{tabular}{|c|p{5cm}|}\hline
標準 & MS明朝、9pt、字下げ一文字、行送り1.1行\\ \hline
予稿参考文献 & MS明朝、9pt、字下げなし、行送り1.2行\\ \hline
見出し1 & MSPゴシック、10pt\\ \hline
見出し2 & MSPゴシック、10pt\\ \hline
予稿数式 & インデント2文字、右タブ設定\\ \hline
予稿図 & MSPゴシック、9pt、中央揃え、段落後に半行程度改行\\ \hline
予稿表 & MSPゴシック、9pt、中央揃え、段落前に半行程度改行\\ \hline
\end{tabular}
\vspace{-2em}
\end{center}
\end{table}
\section{その他の書式}
\subsection{節立て}
部分節は3レベルまでとします。レベル1、レベル2はスタイル「見出し1」「見出し2」を利用すると、自動的に1., 1.1. のように節番号が振られます。さらに部分節を使いたい場合は「1.1.1」とはせずに、(1)、(a)、…などのような書き方をすること(半角文字使用)。
\subsection{ページ番号}
ページ番号は要旨全体で通し番号を挿入するので、独自のページ番号は振らないでください。ヘッダー・フッターはブランクのままにしてください。つまり,PDFファイルとしてページ番号がないものを提出してください。
\subsection{図表}
図表タイトルは、以下の例を参考に図\ref{fig:1}、表\ref{tab:1}などとしてください。
\begin{figure}[h]
\begin{center}
\includegraphics[width=8cm]{fig_sample.jpg}
\end{center}
\vspace{-2em}
\caption{卒業生の進路}
\label{fig:1}
\vspace{-1em}
\end{figure}
フォントは「予稿図」「予稿表」スタイルを使えば、自動的に「MSゴシック、9pt」に設定されます。図タイトルは図の下部に入れ、表タイトルは表の上部に入れていください。図は印刷をモノクロで行った際に鮮明に読み取れるように作成してください。
\subsection{数式}
数式は原則として、数式エディタを使い、基本フォントサイズは10ポイントとしてください。また、 の$i$のようなサフィックスのフォントは6ポイント以上を使用してください。
\begin{equation}
f(x)=\frac{1}{\sqrt{2\pi}\sigma}\exp\left(
-\frac{(x - \mu)^2}{2\sigma^2}\right)
\end{equation}
数式番号を入れたい場合は、空白文字ではなく、タブを使ってください。数式を入力した後、タブを打って数式番号を入力すると、「予稿数式」スタイルで設定されている右揃えタブによって、所定の位置に表示されます。
\section{参考文献の書き方}
参考文献は文中で引用された順に番号を付けることとし、かぎカッコで\cite{B2001},\cite{GK2014}などと記載してください。また、著書、雑誌等の参考文献の様式は各研究室の指導教員の指示に従って記述してください。
参考文献は論文の最後に書きます。「参考文献」という見出しは「参考文献見出し」スタイルを使ってください。それに続く文献リストは、字下げしない「予稿参考文献」スタイルを適用してください(例を参考にしてください)。
\section{重要な注意}
以上、この文書の注意書きを良く守り、明確で分かりやすい表現を心がけて、卒業論文予稿を作成してください。
マージンを守らず、余白に文字・図表が入り込んでしまっている場合や文字が読めない、文字間隔が著しく狭い、もしくは広い場合は予稿を受理することはできませんので、気をつけてください。
%%%%%%%%%
\begin{thebibliography}{99}
\bibitem{B2001}
Breiman.L, ``Random Forests," {\it Machine learning}, vol.45(1), pp.5--32, 2001.
\bibitem{GK2014}
後藤正幸, 小林学, ``{\it 入門パターン認識と機械学習,}" コロナ社, 2014.
\end{thebibliography}
\end{document}